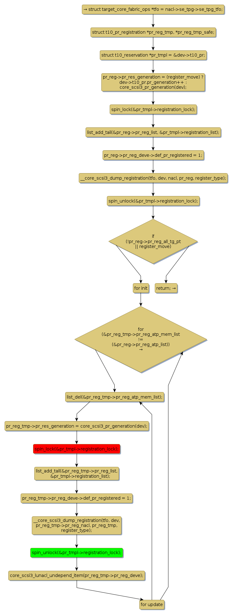
Instance Verification Kit (IVK)
spin lock @ [29812+39+/linux-3.19-rc1/drivers/target/target_core_pr.c]
Instance Signature: registration_lock
|
The Matching Pair Graph:
|
|
Function Name
|
Control Flow Graph (CFG)
|
Events Flow Graph (EFG)
|
Source Correspondence
|
|
__core_scsi3_add_registration
|
|
|
[28204+29+/linux-3.19-rc1/drivers/target/target_core_pr.c]
|